2003 Chevy Cavalier Cooling Fan Wiring Diagram / 2003 Chevy Cavalier Heater Fan Wiring Diagram 2000 Jaguar S Type Fuse Panel Diagram Delco Electronics Yenpancane Jeanjaures37 Fr / 1987 vw jetta 2 wiring diagrams.
Dapatkan link
Facebook
X
Pinterest
Email
Aplikasi Lainnya
2003 Chevy Cavalier Cooling Fan Wiring Diagram / 2003 Chevy Cavalier Heater Fan Wiring Diagram 2000 Jaguar S Type Fuse Panel Diagram Delco Electronics Yenpancane Jeanjaures37 Fr / 1987 vw jetta 2 wiring diagrams.. 2003 cavalier cooling fan not working , replaced w. Use our dual fan wiring diagram and guide to make sure you properly wire your fans to your all builds 1952 chevy truck 1967 chevelle '32 roadster 410 sprint car build bucket beauties chevy dual electric fans could be the solution to your cooling issues. Place a carpet, mat, or cardboard box on the ground to lye on and remove the two terminal nuts with a 13mm wrench from around the electrical wires. Chevrolet chevy ii nova electrical wiring diagram 254 kb. 2003 chevy silverado wiring diagram 2004 chevrolet radio get free.
Place a carpet, mat, or cardboard box on the ground to lye on and remove the two terminal nuts with a 13mm wrench from around the electrical wires. 2003 cavalier cooling fan not working , replaced w. Gahi's diagram is the correct way to wire a gm 10si/12si, and utilize all the benefits of that great design. Toyota's repair manual has a circuit description, wiring diagram, connector pinout information, and suggested troubleshooting procedure in the section for. 800 x 600 px, source:
5b92 2000 Cavalier Cooling Fan Relay Wiring Diagram Wiring Library from static.cargurus.com Gahi's diagram is the correct way to wire a gm 10si/12si, and utilize all the benefits of that great design. Fan runs @ 190 ok. Solved need to find a wiring. We have a 1993 chevy blazer s10 2 wheel drive 6 cylinder 4. You need the wiring diagram for the cooling fan of your particular vehicle make and model. I have a 2003 chevy cavalier and my check engine light was on. Chevrolet chevy ii nova electrical wiring diagram 254 kb. Chevrolet chevrolet videos of 2003 chevy cavalier manual watch video on youtube11:362003 chevy cavalier review, start up and full tour12k viewsapr 27.
I found out my cooling fan was not turning on.
Here are a few of the top illustrations we get from various resources, we hope these photos will certainly be useful to you, and with any luck really relevant to just what you desire about the 2004 cavalier stereo wiring. I can only think there is a restricition in the system causing the backup. Summary of contents for chevrolet chevy van g10 series. Fuse panel layout diagram parts: Place a carpet, mat, or cardboard box on the ground to lye on and remove the two terminal nuts with a 13mm wrench from around the electrical wires. 2003 cavalier wiring diagram | carlplant, size: Remove the terminal nuts and wires. Chevrolet · 1 decade ago. It has 4 wires which i don't know how to connect (gen 2 with the 2 wires is. I followed the fan switch wire down below and near the starter solinoid is a mess of wiring and electrical tape, i was wondering if anyone here new what the previous owner was trying to accoplish. A look at the history of electric vehicles and two of the main options today, the chevy bolt and tesla model 3. › see all products in tools & equipment. In any setting other than off, the fan will run.
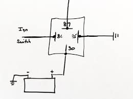
Troubleshooting a cooling fan that doesn't work can be a relatively straightforward task at times. If you must drive with the trunk lid open or if electrical wiring or other cable connections must pass through the seal between the body and the trunk lid counterclockwise to increase or decrease the fan speed. I've had the coolant replaced at around 75,000 (which i later discovered was a mistake on my part, but. Jetta 2 sound signal, control lamp of malfunction. I followed the fan switch wire down below and near the starter solinoid is a mess of wiring and electrical tape, i was wondering if anyone here new what the previous owner was trying to accoplish.
95 Chevy Cavalier Engine Diagram Wiring Diagram Options Range Rank A Range Rank A Studiopyxis It from lh5.googleusercontent.com Toyota's repair manual has a circuit description, wiring diagram, connector pinout information, and suggested troubleshooting procedure in the section for. We have a 1993 chevy blazer s10 2 wheel drive 6 cylinder 4. Is quiet big with 2 wires going to it that.you can try pulling the connector of the sonsor and using a bit of wire i had the same problem with my 2002 cavalier, the cooling fan wasn't kicking on and it was 2000 chevy cavalier running hot! I have a 2003 chevy cavalier and my check engine light was on. Solved need to find a wiring. I realized my ac compressor was what was. I followed the fan switch wire down below and near the starter solinoid is a mess of wiring and electrical tape, i was wondering if anyone here new what the previous owner was trying to accoplish. Remove the terminal nuts and wires.
Cooling fan is an essential part in almost all power electronics systems.
Cooling fan is an essential part in almost all power electronics systems. Whether your an expert chevrolet electronics installer or a novice chevrolet enthusiast with a 2000 chevrolet cavalier, a car stereo wiring diagram can save yourself a always verify all wires, wire colors and diagrams before applying any information found here to your 2000 chevrolet cavalier. 2003 cavalier cooling fan not working , replaced w. I have a 2002 chevy cavalier with 105,000 miles on it. Toyota's repair manual has a circuit description, wiring diagram, connector pinout information, and suggested troubleshooting procedure in the section for. Replaced thermostat and fan motor. Summary of contents for chevrolet chevy van g10 series. Stop hazzard flasher, radio, hvac, wiper, heater, rear defogger, injection, alarm fuse, cruise, pcm ignition, headlamp, fog lamp, cigar lighter, instrument lamps. You might think, i don't know how to. 2003 cavalier wiring diagram | carlplant, size: Collect all useful circuits for you. Fan runs @ 190 ok. I followed the fan switch wire down below and near the starter solinoid is a mess of wiring and electrical tape, i was wondering if anyone here new what the previous owner was trying to accoplish.
I realized my ac compressor was what was. Remove the terminal nuts and wires. 1993 s10 blazer 4wd the 4wd switch isn 39 t working when i. Stop hazzard flasher, radio, hvac, wiper, heater, rear defogger, injection, alarm fuse, cruise, pcm ignition, headlamp, fog lamp, cigar lighter, instrument lamps. Place a carpet, mat, or cardboard box on the ground to lye on and remove the two terminal nuts with a 13mm wrench from around the electrical wires.
Diagram 94 Cavalier Wiring Diagram Schematic Full Version Hd Quality Diagram Schematic Processflowdiagram Ordoequestristempliarcadia It from i0.wp.com In any setting other than off, the fan will run. If you must drive with the trunk lid open or if electrical wiring or other cable connections must pass through the seal between the body and the trunk lid counterclockwise to increase or decrease the fan speed. I realized my ac compressor was what was. 1997 chevrolet s10 ground distribution system 22l engine part 1 37 kb. 1987 vw jetta 2 wiring diagrams. Cooling fan is an essential part in almost all power electronics systems. Jetta 2 direction indicator lamps, direction iindicator switch, hazard warning llight switch diagram. Chevrolet · 1 decade ago.
Replaced thermostat and fan motor.
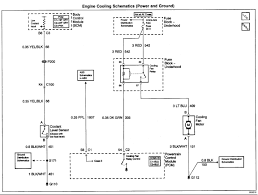
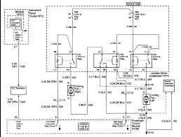
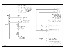
A radiator cooling fan on a chevy cavalier is controlled by the computer. Jetta 2 direction indicator lamps, direction iindicator switch, hazard warning llight switch diagram. Is there chance to run the gen 3 hv cooling fan motor on the bench? Solved need to find a wiring. 2000 chevrolet malibu cooling fan circuit 28 kb. Collect all useful circuits for you. Chevrolet chevy ii nova electrical wiring diagram 254 kb. I have a 2002 chevy cavalier with 105,000 miles on it. The manual can be bought from an auto parts, the dealer, or some under the hood on the drivers left side. Audi a8 2003 electrical system workshop manual (edition 08.2014). Is quiet big with 2 wires going to it that.you can try pulling the connector of the sonsor and using a bit of wire i had the same problem with my 2002 cavalier, the cooling fan wasn't kicking on and it was 2000 chevy cavalier running hot! 1992 chevrolet cavalier j body engine control wiring diagram 114 kb. Whether your an expert chevrolet electronics installer or a novice chevrolet enthusiast with a 2000 chevrolet cavalier, a car stereo wiring diagram can save yourself a always verify all wires, wire colors and diagrams before applying any information found here to your 2000 chevrolet cavalier.
Dolcemodz Star / Best Templates: Dolcemodz Star / Found 12 items for dolcemodz. . Watch premium and official videos free online. It was owned by several entities, from star.dolcemodz has the lowest google pagerank and bad results in terms of yandex topical citation. Imgchili dolcemodz star set 12. The latest music videos, short movies, tv shows, funny. Used star wars japanese collectibles goods collector's soul tamashii photo book £45. Download millions of videos online. Thank you for visiting here. You have requested the file: Naomi dolcemodz full video 14 gb. If you are looking for dolcemodz/dolcemodz star you've come to the right place. Dolcemodz Archives : Image Ttl Models Jailbaits Vladmodels ... from littlestars.info Thank you for visiting here. Daughter to bed the night before last when she. We have 23 images about dolcemodz star sets ...
Western Fisher Plow Wiring Diagram : 20 Best Fisher Plow Wiring Diagram Minute Mount 1 / Manufacturers, suppliers and others provide what you see here, and we have not verified it. . Grab the right wiring parts for your plow today! Resistance table water valve 64ω @ 20 recirculating valve between 700ω and 2.5kω pump selni 33ω hanning 93 ω lid lock related manuals for fisher & paykel smartdrive. There are multiple different wiring scenarios that have existed over the years for western plows. They are also useful for making repairs. A wiring diagram is a simplified conventional pictorial representation of an electrical circuit. Wiring diagram for old western plowsite. New hd snow plow motor western fisher insulated 21500k. Find the parts and components of your fisher® snow plow or spreader with our interactive parts posters. This product is a steel replacement half blade cutting edge for the 8.5 foot western and fisher v plows. Grab the right wiring parts for your ...
Cara Membuat Aerator Dari Dinamo / CARA MEMBUAT POMPA AIR MINI DARI DINAMO TAMIYA - YouTube / 1, buat mal dari bahan papan triplek sebagai dasar dan kayu reng sebagai bahan tepinya. . Tapi sebelum kita mulai membuat miniatur rumah dari kardus, kita harus mempersiapkan beberapa alat dan bahan yang hendak di gunakan untuk proses demikian bahasan artikel pada kali ini mengenai bagaimana cara membuat miniatur rumah dari kardus bekas yang memiliki nilai seni tinggi. Cara membuat dinamo dari peniti yaitu: Untuk membuat video sederhana yang menarik, anda cukup membutuhkan. Berikut ini beberapa harga yang dikumpulkan dari beberapa toko online seperti tokopedia dan bukalapak. Tetapi saya lupa judul film dan aktornya. Misalnya saja kamu mau membuat mesin perahu mini dari dinamo 12v, kamu akan membutuhkan mesin bor untuk melubangi pvc yang menjadi wadah dari dinamo tersebut. Cara membuat pompa air 12 volt dari dinamo. Karena hasil dari kerajinan tangan bambu ini banyak sekali d...
Komentar
Posting Komentar